Zum Vergrössern bitte die Bilder anklicken
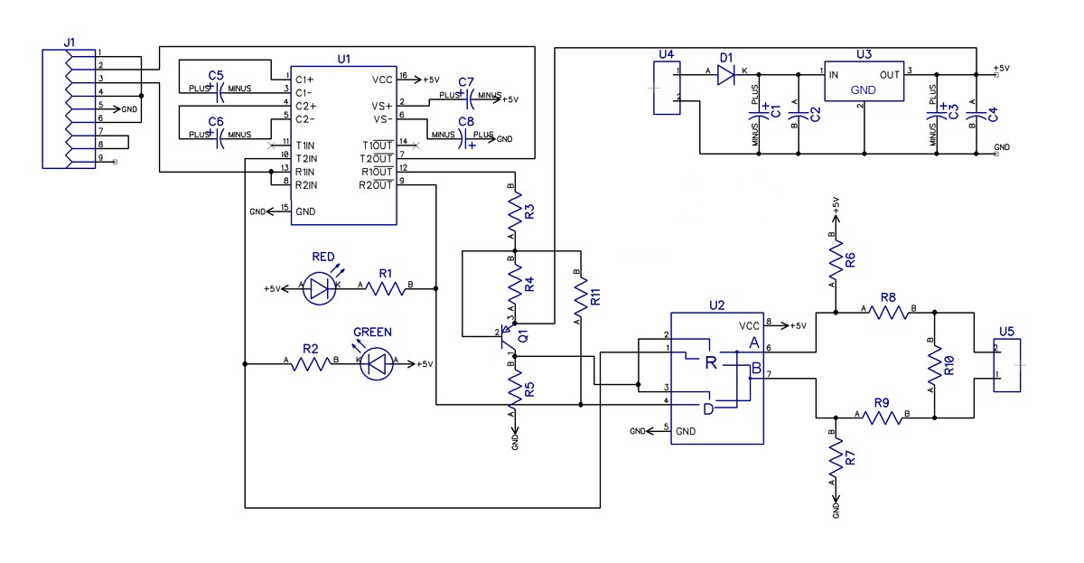
Schaltplan Datenconverter
RS232 <--> RS485:
Datenconverter Platine Aufbau:
SBC65EC Miniwebserver
HTL- Entwicklungsplatine mit PIC18f4550
Provisorischer Versuchsaufbau Miniwebserver:
Abends in der HTL Mössingerstrasse Arbeit am Projekt:
Meilenstein geschafft
Ausgabe der Daten der UZA Steuerung auf dem Hyperterminal
Relais-Erweiterunsboard für SBC65EC
Webserver eingebaut in Gehäuse Ansicht von hinten
Webserver eingebaut in Gehäuse Ansicht von oben
Screenshot der Webseite
Ansicht des LG500 Lüftungsgerätes von vorne:
Ansicht des LG500 Lüftungsgerätes von der Seite:
Projektleiter für das Projekt Mini-Webserver
